Skip to content

Compliance

Compliance is a feature provided by Hive SDK to help game applications address laws, regulations, and policies that must be observed for sustainable business and user protection.

This guide explains the legal, ethical, and administrative regulatory requirements that can be addressed through compliance and their corresponding solutions.

Age range module support for minor protection law compliance

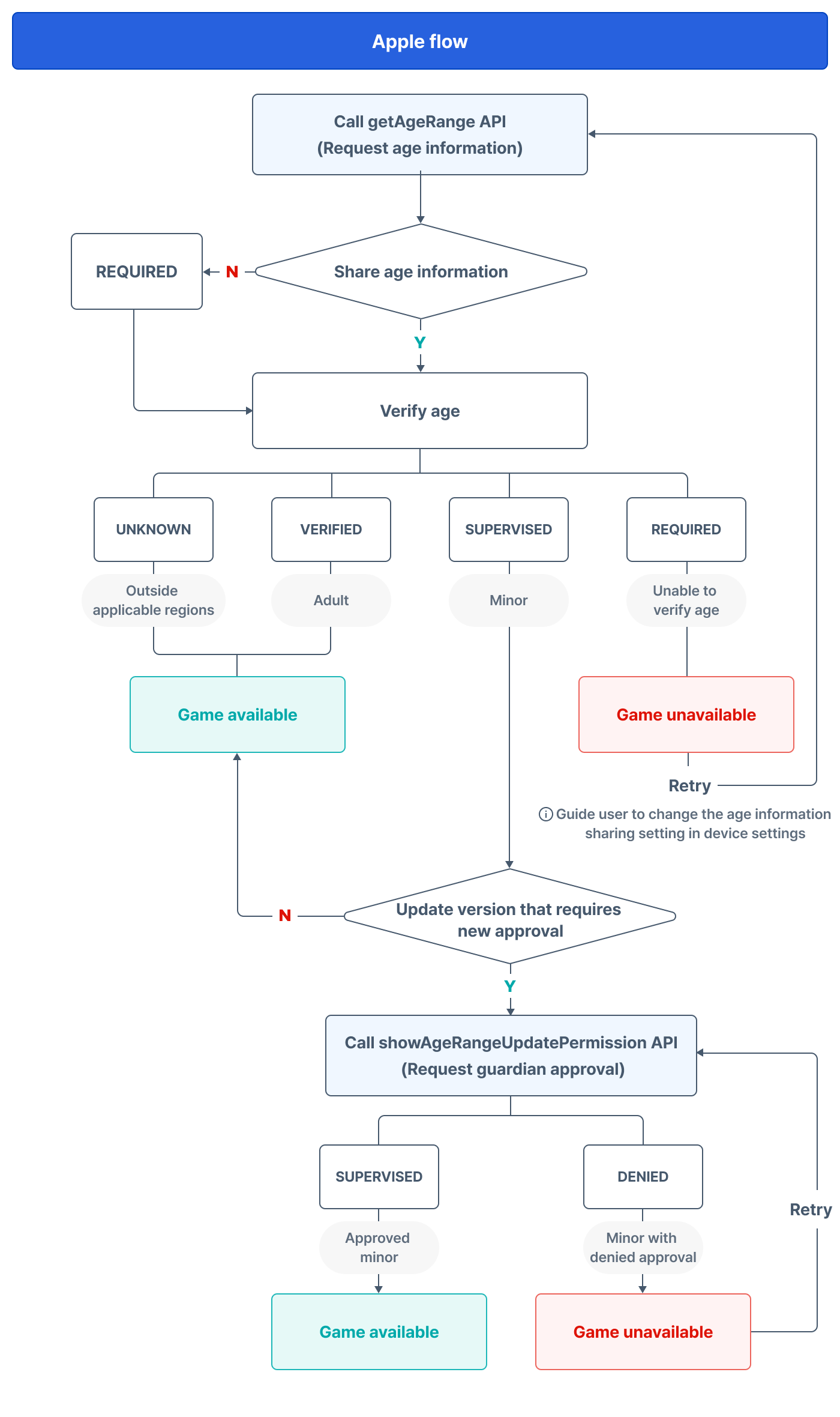
To comply with strengthened global minor protection regulations such as the App Store Responsibility Act and Brazil's Child and Adolescent Act (ECA), we provide the Age Range module.

The minor protection laws are as follows:

  • App Store Responsibility Act: Marketplaces distributing game apps must verify user age and allow only users with parental approval to play games if they are minors.
  • Brazil ECA: Content ratings appropriate for user age groups are applied.

In response to these laws, the Hive SDK provides the Age Range module to query user age ranges by platform, control content according to legal requirements, and handle parental consent.