Individual Match
Personal matchmaking is used when a user wants to participate in a game alone.
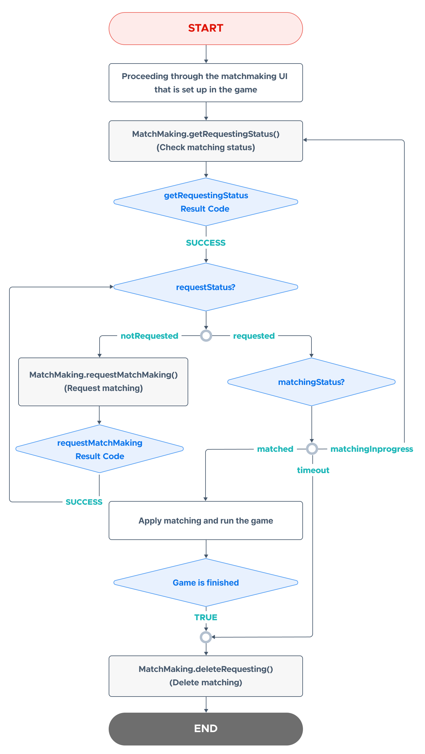
Matchmaking operation flow in SDK¶
When implementing personal matchmaking with Hive SDK, the overall flow of operation is as shown in the diagram below.
Match request¶
Requesting matching for each user.
Before making the request, you must register the match information corresponding to matchId in the Hive console.
When requesting a match, you need to provide the score point (an integer from 0 to less than 10^10) and additional information extraData (information within 256 characters such as nickname, level, country, etc.) as arguments.
Warning
If you request a match again while a match is already in progress, the callback function will return an error value (MatchMakingResponseError) without stopping the existing match. Therefore, be sure to check the matching status first using Check Matching Status before requesting a match.
Here is an example code for a matching request.
API Reference: MatchMaking .requestMatchMaking
using hive;
int matchId = 25; // matchId registered in the console
int point = 300; // points used for the match
string extraData = "your extraData"; // additional information to use for the match
MatchMaking.requestMatchMaking(matchId, point, extraData, (ResultAPI result, MatchMaking.MatchMakingData data) => {
if (result.isSuccess()) {
// call successful
} else {
// Call failed. See error code below
}
});
#include "HiveMatchMaking.h"
int MatchId = 25; // matchId registered in the console
int Point = 300; // points used for the match
FString ExtraData = TEXT("your extraData"); // additional information to use for the match
FHiveMatchMaking::RequestMatchMaking(MatchId, Point, ExtraData, FHiveMatchMakingOnMatchMakingDataDelegate::CreateLambda([this](const FHiveResultAPI& Result, const FHiveMatchMakingData& MatchMakingData) {
if (Result.IsSuccess()) {
// call successful
} else {
// Call failed. See error code below
}
}));
API Reference: MatchMaking ::requestMatchMaking
#include <HIVE_SDK_Plugin/HIVE_CPP.h>
using namespace std;
using namespace hive;
int matchId = 25; // matchId registered in the console
int point = 300; // points used for the match
string extraData = "your extraData"; // additional information to be used for the match
MatchMaking::requestMatchMaking(matchId, point, extraData, [=](ResultAPI const & result, MatchMakingData data) {
if (result.isSuccess()) {
// call successful
} else {
// Call failed. See error code below
}
});
API Reference: MatchMaking.requestMatchMaking
import com.hive.MatchMaking
import com.hive.ResultAPI
val matchId = 25 // The matchId registered in the console
val point = 300 // Points used for the match
val extraData = "your extraData"; // Additional information to use for the match
MatchMaking.requestMatchMaking(matchId, point, extraData, object : MatchMaking.MatchMakingDataListener {
override fun onMatchMakingData(result: ResultAPI, data: MatchMaking.MatchMakingDataListener) {
if (result.isSuccess) {
// call successful
} else {
// Call failed. See error code below
}
}
})
API Reference: MatchMaking .requestMatchMaking
import com.hive.MatchMaking;
import com.hive.ResultAPI;
int matchId = 25; // matchId registered in the console
int point = 300; // points used for the match
String extraData = "your extraData"; // additional information to be used for the match
MatchMaking.INSTANCE.requestMatchMaking(matchId, point, extraData, (result, data) -> {
if (result.isSuccess()) {
// call successful
} else {
// Call failed. See error code below
}
});
API Reference: MatchMakingInterface.requestMatchMaking
import HIVEService
let matchId: Int = 25 // matchId registered in the console
let point: Int = 300 // points used for the match
let extraData: String? = "your extraData" // additional information to use for the match
MatchMakingInterface.requestMatchMaking(matchId: matchId, point: point, extraData: extraData) { result, data in
if result.isSuccess() {
// call successful
}
else {
// Call failed. See error code below
}
}
API Reference: HIVEMatchMaking requestMatchMaking
#import "HIVEService.h"
NSInteger matchId = 25; // matchId registered in the console
NSInteger point = 300; // points used for the match
NSString *extraData = @"your extraData"; // additional information to be used for the match
[MatchMakingInterface requestMatchMakingWithMatchId:matchId
point:point
extraData:extraData
completion:^(HIVEResult *result, id data) {
if ([result isSuccess]) {
// call successful
} else {
// Call failed. See error code below
}
}];
The result of calling the requestMatchMatking() and getRequestingStatus() methods returns a MatchMakingData object.
MatchMakingData object structure¶
An object that is returned in response to the matching request and check matching status requests. It includes the information entered during the request and the matching result information.
| Field Name | Description | Type |
|---|---|---|
| requestPlayerId | Player ID of the user who requested the match | Long |
| requestGameIndex | Match game index | Int |
| requestMatchId | Requested match ID (format registered in the Hive console) | Int |
| requestStatus | Match request status (requested: match requested, notRequested: not requested (or, no ongoing match that has already been matched)) | String |
| requestTimeUtc | Match request time (ex: 2025-01-02T11:13:50.96) | String |
| requestPoint | Match score | Int |
| requestExtraData | Additional information provided during the match request (exists if extraData was used during the request) | String |
| matchingStatus | Match progress status (matchingInProgress: matching in progress, timeout: no matching occurred within the time limit, matched: matching successful) | String |
| matchingType | Whether it is team participation or individual participation (exists if matchingStatus is matched) (team: team, player: individual, unknown: if matching confirmation is not available) | String |
| matchingId | ID assigned to the successful match (exists if matchingStatus is matched) (ex: 539:21_2025-01-02T11:45:55.25_1) | String |
| matchingPlayerInfoList | List of information of matched users MatchingResultPlayerInfo (exists if matchingStatus is matched, present in individual participation) | Array |
| matchingTeamInfoList | List of team information MatchingResultTeamInfo (exists if matchingStatus is matched, present in team participation) | Array |
MatchingResultTeamInfo object structure¶
This is the object that is passed when a team participates in a match and the matching status is matched. It includes the team index and information about the users belonging to the team.
| Field Name | Description | Type |
|---|---|---|
| teamIndex | Unique index for the team | Int |
| playerInfos | List of user information belonging to the team MatchingResultPlayerInfo | Array |
Note
When requesting a personal match, both individual matches and team matches are available, and depending on the match results, the corresponding matchingPlayerInfoList or matchingTeamInfoList will be provided.
MatchingResultPlayerInfo data structure¶
This is the object that is sent when a user participates in a personal match and the matching status is matched. It contains information about the user who participated in the match.
| Field Name | Description | Type |
|---|---|---|
| playerId | The playerId of the matched user | Long |
| point | The point of the matched user | Int |
| extraData | Additional information provided by the matched user (exists if the user used extraData upon request) | String |
Check matching status¶
Checking the matching status of users participating in personal matches.
When calling the matching status check method, it returns one of the three matching statuses below.
- Matching in progress (matchingStatus: matchingInProgress)
- Matching successful (matchingStatus: matched)
- Timeout (matchingStatus: timeout)
This is an example code for checking the matching status.
API Reference: MatchMaking .getRequestingStatus
#include "HiveMatchMaking.h"
int MatchId = 25; // The matchId registered in the console
FHiveMatchMaking::GetRequestingStatus(MatchId, FHiveMatchMakingOnMatchMakingDataDelegate::CreateLambda([this](const FHiveResultAPI& Result, const FHiveMatchMakingData& MatchMakingData) {
if (Result.IsSuccess()) {
// call successful
} else {
// Call failed. See error code below
}
}));
API Reference: MatchMaking ::getRequestingStatus
#include <HIVE_SDK_Plugin/HIVE_CPP.h>
using namespace std;
using namespace hive;
int matchId = 25; // Registered matchId in the console
MatchMaking::getRequestingStatus(matchId, [=](ResultAPI const & result, MatchMakingData data) {
if (result.isSuccess()) {
// call successful
} else {
// Call failed. See error code below
}
});
API Reference: MatchMaking.getRequestingStatus
import com.hive.MatchMaking
import com.hive.ResultAPI
val matchId = 25 // The matchId registered in the console
MatchMaking.getRequestingStatus(matchId, object : MatchMaking.MatchMakingDataListener {
override fun onMatchMakingData(result: ResultAPI, data: MatchMaking.MatchMakingDataListener) {
if (result.isSuccess) {
// call successful
} else {
// Call failed. See error code below
}
}
})
API Reference: MatchMaking.INSTANCE .getRequestingStatus
API Reference: MatchMakingInterface.getRequestingStatus
API Reference: HIVEMatchMaking getRequestingStatus
Matching in progress¶
If the matching status is In Progress, you need to repeatedly call the method to check the matching status to see if it has reached the Matched state.
It is recommended to call the repeat call cycle at intervals of 3 to 10 seconds. Depending on the characteristics of the app's implementation, it is also possible to extend the time interval.
Matching success¶
If the matching status is Matched, the developer's game will be launched. In other words, users connected through the Hive SDK who are matched can participate in the developer's game.
Timeout¶
If the matching status is a timeout (matchingStatus: timeout), you need to delete the existing match and request a match again.
Delete Matching¶
Deleting the existing match.
You must delete the match when it falls under one or more of the following cases.
- If the user cancels the match
- If the matching status is timeout (matchingStatus: timeout)
-
If the game between users is completed normally
※ You must request to delete the match after updating the game results (rankings, scores, win/loss status, etc.) on the game server or game client
This is an example code for deleting a match.
API Reference: MatchMaking .deleteRequesting
#include "HiveMatchMaking.h"
int MatchId = 25; // The matchId registered in the console
FHiveMatchMaking::DeleteRequesting(MatchId, FHiveMatchMakingOnResultDelegate::CreateLambda([this](const FHiveResultAPI& Result) {
if (Result.IsSuccess()) {
// call successful
} else {
// Call failed. See error code below
}
}));
API Reference: MatchMaking ::deleteRequesting
#include <HIVE_SDK_Plugin/HIVE_CPP.h>
using namespace std;
using namespace hive;
int matchId = 25; // matchId registered in the console
MatchMaking::deleteRequesting(matchId, [=](ResultAPI const & result) {
if (result.isSuccess()) {
// call successful
} else {
// Call failed. See error code below
}
});
API Reference: MatchMaking.deleteRequesting
import com.hive.MatchMaking
import com.hive.ResultAPI
val matchId = 25 // The matchId registered in the console
MatchMaking.deleteRequesting(matchId, object : MatchMaking.MatchMakingResultListener {
override fun onMatchMakingResult(result: ResultAPI) {
if (result.isSuccess) {
// call successful
} else {
// Call failed. See error code below
}
}
})
API Reference: MatchMaking.INSTANCE .deleteRequesting
API Reference: MatchMakingInterface.deleteRequesting
API Reference: HIVEMatchMaking deleteRequesting
Error code¶
| Error Code | Message | Description |
| NEED_INITIALIZE | MatchMakingNotInitialized | If the SDK Setup is not done (AuthV4.setup) |
| INVALID_SESSION | MatchMakingNeedSignIn | If AuthV4 Sign-In is not done |
| RESPONSE_FAIL | MatchMakingResponseError | - Failed due to incorrect parameters during API call - Failed due to network issues - Requested to match again while already in a matching request state - Requested to delete a matching that was not requested |
