コンテンツにスキップ

コンプライアンス

コンプライアンスは、持続可能なビジネスとユーザー保護のために遵守しなければならない法律、規制、ポリシーにゲームアプリケーションが対処するのを支援するためにHive SDKによって提供される機能です。

このガイドでは、コンプライアンスを通じて対処できる法的、倫理的、行政的規制要件と、それに対応する解決策について説明します。

未成年者保護法対応のためのAge rangeモジュール提供

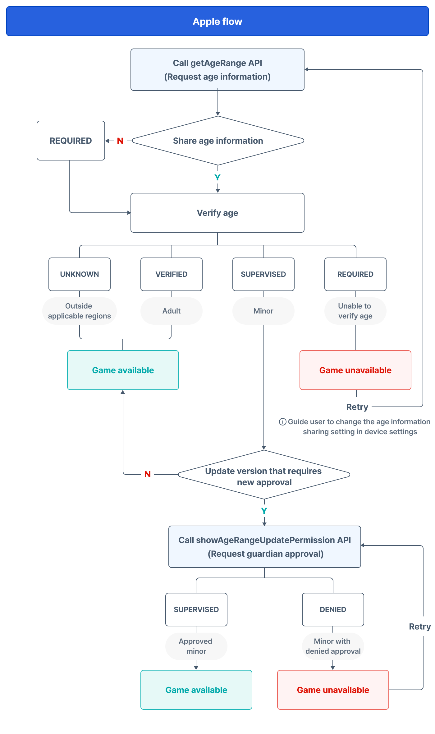
App Store責任法やブラジルECAなど、グローバルに強化される未成年者保護規制に対応するため、Age rangeモジュールを提供します。

未成年者保護に関する法律は以下のとおりです。

  • App Store責任法: ゲームアプリを配信するマーケットプレイスは、ユーザーの年齢を確認し、未成年者の場合は保護者の承認を得たユーザーのみがゲームを利用できるようにする必要があります。
  • ブラジルECA: ユーザーの年齢層に適したコンテンツレーティングを適用します。

これらの法令に対応するため、Hive SDKはプラットフォーム別にユーザー年齢範囲を照会し、法的要件に応じたコンテンツ制御と保護者同意処理を行うAge rangeモジュールを提供します。