个人匹配
个人匹配用于用户想要单独参与游戏时。
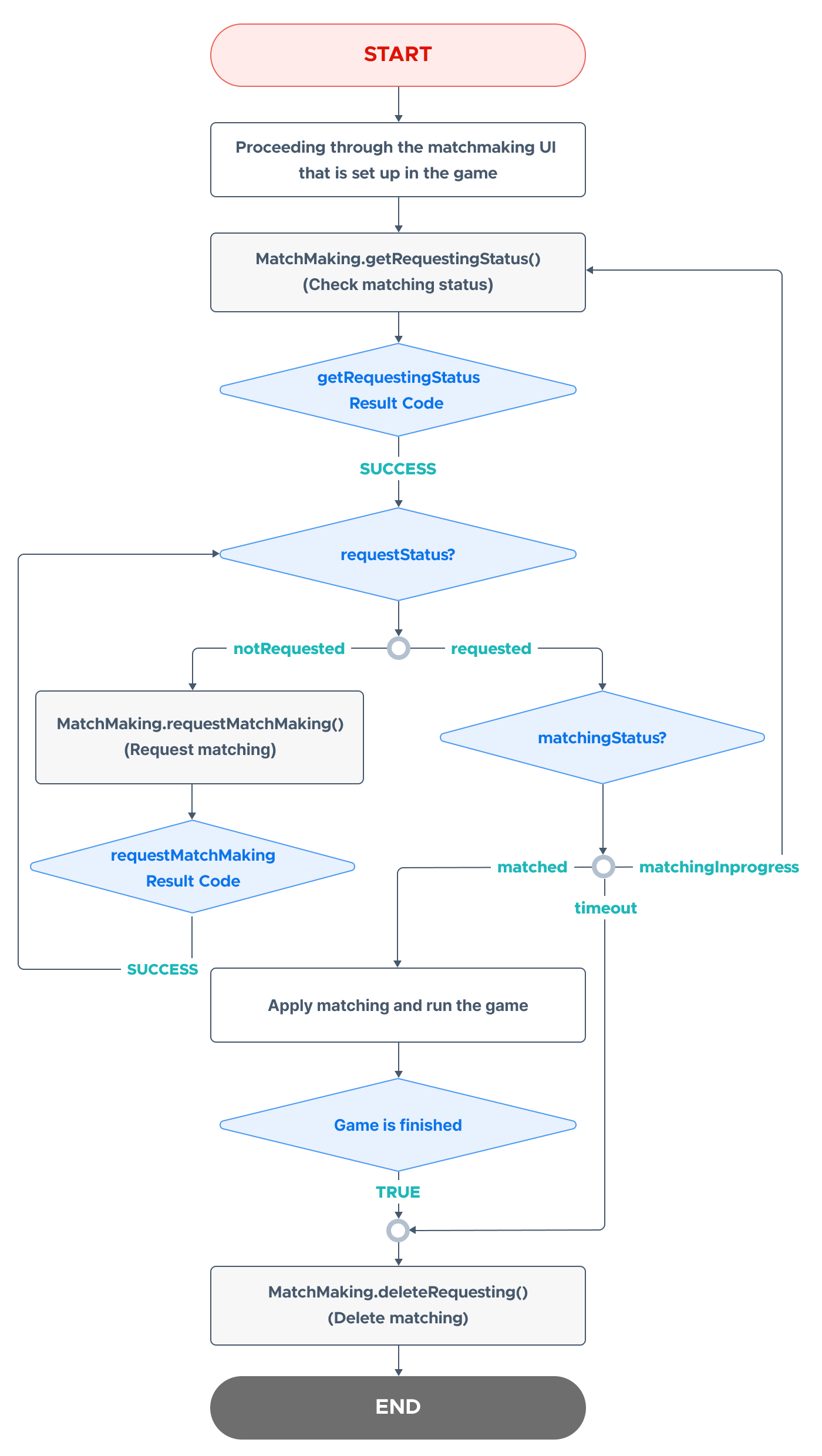
SDK中的匹配操作流程¶
在使用Hive SDK 实现个人配对时,操作的整体流程如下图所示。
匹配请求¶
请求为每个用户匹配。
在发出请求之前,您必须在 Hive 控制台中注册与 matchId 相对应的比赛信息。
在请求匹配时,您需要提供分数 point(一个从 0 到小于 10^10 的整数)和额外信息 extraData(256 个字符以内的信息,如昵称、等级、国家等)作为参数。
Warning
如果在已有匹配进行时再次请求匹配,回调函数将返回错误值(MatchMakingResponseError),而不会停止现有匹配。 因此,请务必在请求匹配之前先使用 检查匹配状态 检查匹配状态。
这是一个匹配请求的示例代码。
API 参考: MatchMaking .requestMatchMaking
using hive;
int matchId = 25; // matchId registered in the console
int point = 300; // points used for the match
string extraData = "your extraData"; // additional information to use for the match
MatchMaking.requestMatchMaking(matchId, point, extraData, (ResultAPI result, MatchMaking.MatchMakingData data) => {
if (result.isSuccess()) {
// call successful
} else {
// Call failed. See error code below
}
});
#include "HiveMatchMaking.h"
int MatchId = 25; // 在控制台注册的 matchId
int Point = 300; // 用于比赛的积分
FString ExtraData = TEXT("your extraData"); // 用于比赛的附加信息
FHiveMatchMaking::RequestMatchMaking(MatchId, Point, ExtraData, FHiveMatchMakingOnMatchMakingDataDelegate::CreateLambda([this](const FHiveResultAPI& Result, const FHiveMatchMakingData& MatchMakingData) {
if (Result.IsSuccess()) {
// 调用成功
} else {
// 调用失败。请参见下面的错误代码
}
}));
API 参考: MatchMaking ::requestMatchMaking
#include <HIVE_SDK_Plugin/HIVE_CPP.h>
using namespace std;
using namespace hive;
int matchId = 25; // 在控制台注册的 matchId
int point = 300; // 用于比赛的积分
string extraData = "your extraData"; // 用于比赛的附加信息
MatchMaking::requestMatchMaking(matchId, point, extraData, [=](ResultAPI const & result, MatchMakingData data) {
if (result.isSuccess()) {
// 调用成功
} else {
// 调用失败。请参见下面的错误代码
}
});
API 参考: MatchMaking.requestMatchMaking
import com.hive.MatchMaking
import com.hive.ResultAPI
val matchId = 25 // 控制台中注册的 matchId
val point = 300 // 用于比赛的积分
val extraData = "your extraData"; // 用于比赛的附加信息
MatchMaking.requestMatchMaking(matchId, point, extraData, object : MatchMaking.MatchMakingDataListener {
override fun onMatchMakingData(result: ResultAPI, data: MatchMaking.MatchMakingDataListener) {
if (result.isSuccess) {
// 调用成功
} else {
// 调用失败。请参见下面的错误代码
}
}
})
API 参考: MatchMaking .requestMatchMaking
import com.hive.MatchMaking;
import com.hive.ResultAPI;
int matchId = 25; // matchId registered in the console
int point = 300; // points used for the match
String extraData = "your extraData"; // additional information to be used for the match
MatchMaking.INSTANCE.requestMatchMaking(matchId, point, extraData, (result, data) -> {
if (result.isSuccess()) {
// call successful
} else {
// Call failed. See error code below
}
});
API 参考: MatchMakingInterface.requestMatchMaking
import HIVEService
let matchId: Int = 25 // matchId registered in the console
let point: Int = 300 // points used for the match
let extraData: String? = "your extraData" // additional information to use for the match
MatchMakingInterface.requestMatchMaking(matchId: matchId, point: point, extraData: extraData) { result, data in
if result.isSuccess() {
// call successful
}
else {
// Call failed. See error code below
}
}
API 参考: HIVEMatchMaking requestMatchMaking
#import "HIVEService.h"
NSInteger matchId = 25; // matchId registered in the console
NSInteger point = 300; // points used for the match
NSString *extraData = @"your extraData"; // additional information to be used for the match
[MatchMakingInterface requestMatchMakingWithMatchId:matchId
point:point
extraData:extraData
completion:^(HIVEResult *result, id data) {
if ([result isSuccess]) {
// call successful
} else {
// Call failed. See error code below
}
}];
调用requestMatchMatking()和getRequestingStatus()方法的结果返回一个MatchMakingData对象。
MatchMakingData 对象结构¶
在响应 匹配请求 和 检查匹配状态 请求时返回的对象。它包括请求期间输入的信息和匹配结果信息。
| 字段名称 | 描述 | 类型 |
|---|---|---|
| requestPlayerId | 请求比赛的用户的玩家ID | Long |
| requestGameIndex | 比赛游戏索引 | Int |
| requestMatchId | 请求的比赛ID(在Hive控制台中注册的格式) | Int |
| requestStatus | 比赛请求状态(requested:已请求比赛,notRequested:未请求(或,没有已匹配的进行中的比赛)) | String |
| requestTimeUtc | 比赛请求时间(例如:2025-01-02T11:13:50.96) | String |
| requestPoint | 比赛分数 | Int |
| requestExtraData | 在比赛请求期间提供的附加信息(如果在请求期间使用了extraData,则存在) | String |
| matchingStatus | 比赛进度状态(matchingInProgress:匹配进行中,timeout:在时间限制内没有发生匹配,matched:匹配成功) | String |
| matchingType | 是否为团队参与或个人参与(如果matchingStatus为matched,则存在)(team:团队,player:个人,unknown:如果没有匹配确认) | String |
| matchingId | 分配给成功匹配的ID(如果matchingStatus为matched,则存在)(例如:539:21_2025-01-02T11:45:55.25_1) | String |
| matchingPlayerInfoList | 匹配用户的信息列表 MatchingResultPlayerInfo(如果matchingStatus为matched,则存在,个人参与时存在) | Array |
| matchingTeamInfoList | 团队信息列表 MatchingResultTeamInfo(如果matchingStatus为matched,则存在,团队参与时存在) | Array |
MatchingResultTeamInfo 对象结构¶
这是在团队参加比赛并且匹配状态为匹配时传递的对象。它包括团队索引和属于该团队的用户信息。
| 字段名称 | 描述 | 类型 |
|---|---|---|
| teamIndex | 团队的唯一索引 | Int |
| playerInfos | 属于团队的用户信息列表 MatchingResultPlayerInfo | Array |
Note
在请求个人匹配时,可以选择个人匹配和团队匹配,根据匹配结果,将提供相应的 matchingPlayerInfoList 或 matchingTeamInfoList。
MatchingResultPlayerInfo 数据结构¶
这是在用户参与个人比赛且匹配状态为匹配时发送的对象。它包含有关参与比赛的用户的信息。
| 字段名称 | 描述 | 类型 |
|---|---|---|
| playerId | 匹配用户的 playerId | Long |
| point | 匹配用户的分数 | Int |
| extraData | 匹配用户提供的附加信息(如果用户在请求时使用了 extraData,则存在) | String |
检查匹配状态¶
检查参与个人比赛的用户的匹配状态。
调用匹配状态检查方法时,它会返回以下三种匹配状态之一。
- 匹配进行中 (matchingStatus: matchingInProgress)
- 匹配成功 (matchingStatus: matched)
- 超时 (matchingStatus: timeout)
这是一个检查匹配状态的示例代码。
API 参考: MatchMaking .getRequestingStatus
#include "HiveMatchMaking.h"
int MatchId = 25; // 控制台中注册的 matchId
FHiveMatchMaking::GetRequestingStatus(MatchId, FHiveMatchMakingOnMatchMakingDataDelegate::CreateLambda([this](const FHiveResultAPI& Result, const FHiveMatchMakingData& MatchMakingData) {
if (Result.IsSuccess()) {
// 调用成功
} else {
// 调用失败。请参见下面的错误代码
}
}));
API 参考: MatchMaking.getRequestingStatus
import com.hive.MatchMaking
import com.hive.ResultAPI
val matchId = 25 // 控制台中注册的 matchId
MatchMaking.getRequestingStatus(matchId, object : MatchMaking.MatchMakingDataListener {
override fun onMatchMakingData(result: ResultAPI, data: MatchMaking.MatchMakingDataListener) {
if (result.isSuccess) {
// 调用成功
} else {
// 调用失败。请参见下面的错误代码
}
}
})
匹配进行中¶
如果匹配状态为进行中,您需要重复调用该方法检查匹配状态,以查看它是否已达到匹配状态。
建议在3到10秒的间隔内调用重复调用周期。根据应用程序实现的特性,也可以延长时间间隔。
匹配成功¶
如果匹配状态为匹配,开发者的游戏将被启动。换句话说,通过Hive SDK 连接的用户如果匹配成功,可以参与开发者的游戏。
超时¶
如果匹配状态是超时(matchingStatus: timeout),您需要删除现有匹配并再次请求匹配。
删除匹配¶
删除现有匹配。
当比赛符合以下一个或多个情况时,您必须删除比赛。
- 如果用户取消匹配
- 如果匹配状态超时 (matchingStatus: timeout)
-
如果用户之间的游戏正常完成
※ 在更新游戏服务器或游戏客户端上的比赛结果(排名、分数、胜负状态等)后,您必须请求删除比赛
这是一个删除匹配的示例代码。
API 参考: MatchMaking .deleteRequesting
API 参考: MatchMaking ::deleteRequesting
API 参考: MatchMaking.deleteRequesting
API 参考: HIVEMatchMaking deleteRequesting
错误代码¶
| 错误代码 | 消息 | 描述 |
| NEED_INITIALIZE | MatchMakingNotInitialized | 如果SDK设置未完成(AuthV4.setup) |
| INVALID_SESSION | MatchMakingNeedSignIn | 如果未完成AuthV4登录 |
| RESPONSE_FAIL | MatchMakingResponseError | - 由于API调用期间参数不正确而失败 - 由于网络问题而失败 - 在已经处于匹配请求状态时请求再次匹配 - 请求删除未请求的匹配 |
