ข้ามไปที่เนื้อหา

การปฏิบัติตาม

การปฏิบัติตามเป็นฟีเจอร์ที่จัดเตรียมโดย Hive SDK เพื่อช่วยให้แอปพลิเคชันเกมสามารถจัดการกับกฎหมาย ระเบียบข้อบังคับ และนโยบายที่ต้องปฏิบัติตามเพื่อธุรกิจที่ยั่งยืนและการปกป้องผู้ใช้

คู่มือนี้อธิบายถึงข้อกำหนดทางกฎหมาย จริยธรรม และการบริหารจัดการที่สามารถจัดการได้ผ่านการปฏิบัติตามและโซลูชันที่เกี่ยวข้อง

การรองรับโมดูล Age range สำหรับการปฏิบัติตามกฎหมายคุ้มครองผู้เยาว์

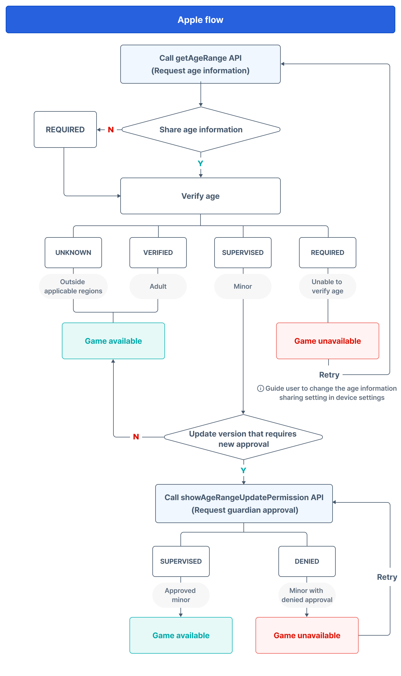
เพื่อให้สอดคล้องกับข้อกำหนดการคุ้มครองผู้เยาว์ระดับโลกที่เข้มงวดยิ่งขึ้น เช่น App Store Responsibility Act และกฎหมาย ECA ของบราซิล เรามีโมดูล Age range ให้ใช้งาน

กฎหมายคุ้มครองผู้เยาว์มีดังนี้:

  • App Store Responsibility Act: มาร์เก็ตเพลสที่เผยแพร่แอปเกมต้องตรวจสอบอายุผู้ใช้ และหากเป็นผู้เยาว์ ต้องอนุญาตเฉพาะผู้ใช้ที่ได้รับความยินยอมจากผู้ปกครองเท่านั้น
  • Brazil ECA: ต้องใช้การจัดระดับเนื้อหาให้เหมาะสมกับช่วงอายุของผู้ใช้

เพื่อตอบสนองข้อกำหนดเหล่านี้ Hive SDK มีโมดูล Age range สำหรับตรวจสอบช่วงอายุผู้ใช้ตามแพลตฟอร์ม ควบคุมเนื้อหาให้เป็นไปตามข้อกำหนดทางกฎหมาย และจัดการความยินยอมจากผู้ปกครอง