跳轉至

合规

合规性是Hive SDK提供的一项功能,旨在帮助游戏应用程序遵守必须遵循的法律、法规和政策,以实现可持续的商业和用户保护。

本指南解释了可以通过合规性解决的法律、伦理和行政监管要求及其相应的解决方案。

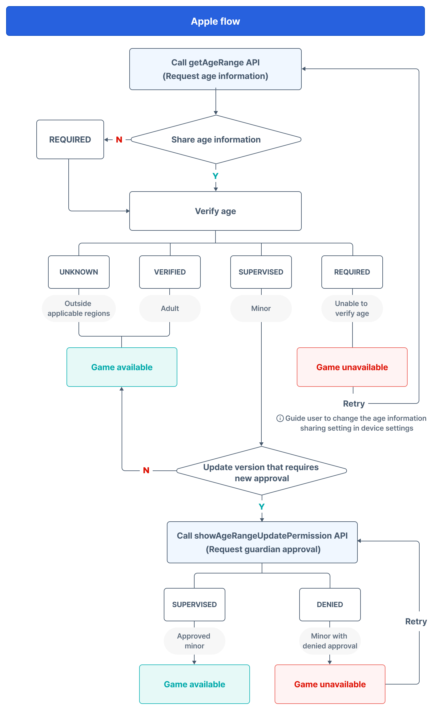
面向未成年人保護法規合規的 Age range 模組支援

為因應 App Store Responsibility Act、巴西 ECA 等全球持續強化的未成年人保護監管要求,我們提供 Age range 模組。

未成年人保護相關法規如下:

  • App Store Responsibility Act:分發遊戲應用程式的商店必須驗證使用者年齡;若為未成年人,僅允許取得監護人同意的使用者繼續使用。
  • 巴西 ECA:依使用者年齡層套用適當的內容分級。

針對上述法規,Hive SDK 提供 Age range 模組,可依平台查詢使用者年齡範圍、依法律要求進行內容控制並處理監護人同意。