跳转至

Compliance

Compliance is a feature provided by Hive SDK to help game applications address laws, regulations, and policies that must be observed for sustainable business and user protection.

This guide explains the legal, ethical, and administrative regulatory requirements that can be addressed through compliance and their corresponding solutions.

  • User age range verification for app store liability act response
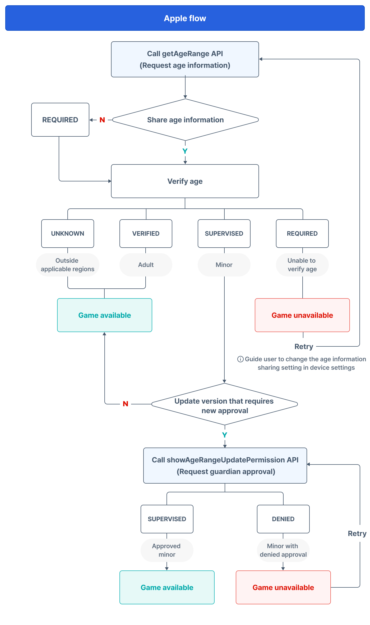
    The app store liability act is an age verification bill that requires marketplaces distributing game apps to verify user age and ensure that only users who have obtained parental approval can play games if they are minors. This law is scheduled to be implemented in several U.S. states in 2026.
    Hive SDK provides the Age Range module to verify user age in compliance with the App Store Accountability Law.